Zum Hauptinhalt springen
+49 7151 5003-300
Montag + Mittwoch 7:15-12:00 und 13:00-14:00 Uhr| Dienstag+Donnerstag 7:15-12:00 und 13:00-15:00 | Fr 7:15-12.30 Uhr
sekretariat@gs-wn.de
Rundgang
Suche
Suchformular
Suchen nach:
Suchen
Unsere Schule
Verwaltung
Schulleitung
Sekretariat
SMV
Personalrat
Hausverwaltung
Organigramm
Unterstützung
Beratungslehrer
Jugendbegleiter
Schulseelsorge
Jugendsozialarbeit
Sonderpäd. Dienst
Autismusbeauftragte
Info
Virtueller Rundgang
Instagram-Kanal
Youtube-Kanal
Leitbild
Schulpartnerschaft
Verein der Freunde
Bildungspartner
Mediathek
Mensa
Abschlüsse
(current)
Downloads
Termine
Jobbörse
Aktuelles
Archiv
Berufsschule
Metalltechnik
Jungarbeiter
Berufsschule in Teilzeit
Holztechnik
Berufsschule in Teilzeit
CAD/CNC-Fachkraft
Management im Handwerk (MIH)
Körperpflege
Berufsfachschule
Metalltechnik
Einjährige BFS
Zweijährige BFS Metalltechnik
Holztechnik
Einjährige BFS
CAD/CNC-Fachkraft
Management im Handwerk (MIH)
Zweijährige BFS Holztechnik (AVdual)
Körperpflege
Berufsvorbereitung
Ausbildungsvorbereitung dual (AVdual)
AVdual mit Schwerpunkt Sprachförderung
Vorqualifizierungsjahr Arbeit/Beruf (VAB-O)
Berufsvorbereitende Einrichtung (BVE)
Gymnasium | Berufskolleg
Technisches Gymnasium
Technisches Berufskolleg
BSFHR
Techniker
Sie sind hier:
Gewerbliche Schule Waiblingen
Abschlüsse
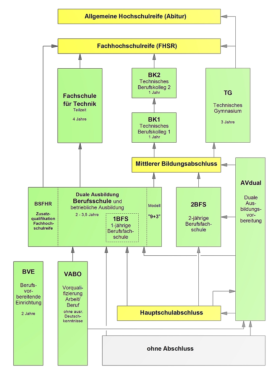
Bildungswege an der Gewerblichen Schule Waiblingen
Berufsvorbereitung
Ausbildungsvorbereitung dual (AVdual)
AVdual mit Schwerpunkt Sprachförderung
Vorqualifizierungsjahr Arbeit/Beruf (VAB-O)
Berufsvorbereitende Einrichtung (BVE)
Hauptschulabschluss
Ausbildungsvorbereitung dual (AVdual)
AVdual mit Schwerpunkt Sprachförderung
Mittlerer Bildungsabschluss
Zweijährige BFS Metalltechnik
Zweijährige BFS Holztechnik (AVdual)
Fachhochschulreife
Technisches Berufskolleg
BSFHR
Allgemeine Hochschulreife (Abitur)
Technisches Gymnasium
Zum Seitenanfang
Berufsvorbereitung
Hauptschulabschluss
Mittlerer Bildungsabschluss
Fachhochschulreife
Allgemeine Hochschulreife (Abitur)